了解过户成本,轻松办理手续
随着汽车市场的蓬勃发展,越来越多的人选择购车,在购车之后,汽车过户也是一项必不可少的环节,汽车过户不仅关系到车辆产权的转移,还涉及到一系列的费用问题,汽车过户需要费用多少呢?本文将为您详细解析汽车过户的费用构成,帮助您了解过户成本,轻松办理手续。
汽车过户费用构成
车辆购置税
车辆购置税是汽车过户时必须缴纳的费用之一,根据我国税法规定,车辆购置税的计算公式为:车辆购置税=车辆计税价格×10%,车辆计税价格是指车辆购置发票上注明的含税价格。
汽车交易手续费
汽车交易手续费是指车辆过户过程中,由车辆交易市场或二手车市场收取的费用,不同地区的手续费标准不同,一般在几百元到几千元不等。

车辆评估费
车辆评估费是指车辆过户时,由专业评估机构对车辆价值进行评估所产生的费用,评估费用根据车辆品牌、车型、年限等因素而定,一般在几百元到几千元不等。
车辆保险费
车辆过户时,需要办理新的车辆保险,保险费用根据车辆品牌、车型、投保金额等因素而定,一般在几千元到上万元不等。
车辆上牌费
车辆过户后,需要重新办理车牌,上牌费用包括车牌制作费和车牌工本费,一般在几百元到一千元不等。
车辆年检费
车辆过户后,需要重新进行年检,年检费用根据车辆类型和所在地区而定,一般在几百元到一千元不等。
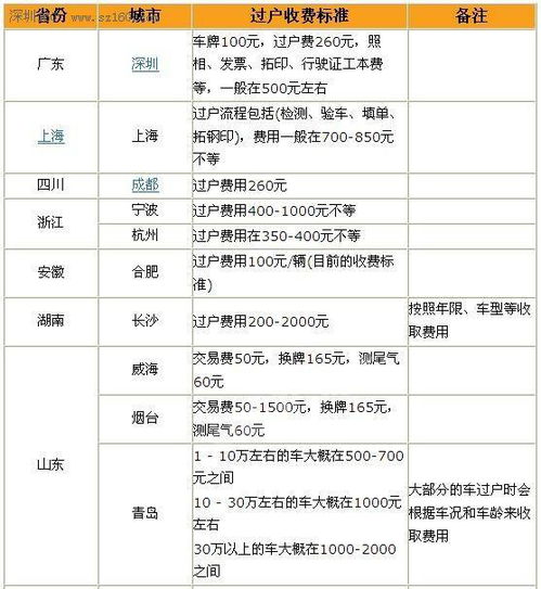
汽车过户费用参考
以下为部分地区汽车过户费用的参考:
北京:购置税约1万元,交易手续费约1000元,评估费约500元,保险费约5000元,上牌费约1000元,年检费约500元,总计约2.2万元。
上海:购置税约1万元,交易手续费约1000元,评估费约500元,保险费约5000元,上牌费约1000元,年检费约500元,总计约2.2万元。
广州:购置税约1万元,交易手续费约1000元,评估费约500元,保险费约5000元,上牌费约1000元,年检费约500元,总计约2.2万元。
深圳:购置税约1万元,交易手续费约1000元,评估费约500元,保险费约5000元,上牌费约1000元,年检费约500元,总计约2.2万元。
汽车过户需要费用多少,主要取决于车辆类型、地区、过户手续等因素,以上仅为部分地区汽车过户费用的参考,具体费用以当地实际情况为准,在办理汽车过户手续时,请提前了解相关费用,以免产生不必要的麻烦,希望本文对您有所帮助。