济南汽车挂牌数量持续攀升,城市交通面临新挑战
随着我国经济的快速发展,汽车已经成为人们日常生活中不可或缺的交通工具,近年来,济南作为山东省的省会城市,汽车保有量也在逐年攀升,济南汽车挂牌数量究竟有多少?这一数据背后又反映了哪些社会现象呢?
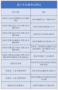
济南汽车挂牌数量
据济南车管所最新数据显示,截至2023年,济南市汽车挂牌数量已突破200万辆,私家车数量占比最大,达到了90%以上,这意味着,在济南,几乎每10个人中就有9个人拥有私家车。
汽车挂牌数量攀升的原因
经济发展:随着济南经济的快速发展,居民收入水平不断提高,购买力增强,私家车成为越来越多家庭的出行选择。
交通便利:济南交通网络不断完善,高速公路、城市快速路、轨道交通等交通设施建设为市民出行提供了便利,进一步推动了汽车消费。

汽车消费观念转变:随着人们生活水平的提高,对汽车的需求不再局限于代步工具,而是逐渐转变为一种生活品质的象征,汽车消费观念的转变也是济南汽车挂牌数量攀升的一个重要原因。
汽车金融政策支持:近年来,我国政府出台了一系列汽车金融政策,如汽车贷款、二手车置换等,降低了购车门槛,刺激了汽车消费。
汽车挂牌数量攀升带来的影响
交通拥堵:随着汽车数量的增加,济南城市交通拥堵问题日益严重,高峰时段,部分路段拥堵现象尤为突出,给市民出行带来了不便。
环境污染:汽车尾气排放是城市空气污染的主要来源之一,随着汽车数量的增加,济南空气质量面临较大压力。
停车难:随着汽车数量的增加,停车资源日益紧张,尤其在市中心区域,停车难问题尤为突出。
城市规划压力:汽车数量的增加对城市规划提出了更高要求,如何合理规划城市道路、停车场等基础设施,成为济南市政府面临的一大挑战。
应对措施
完善交通基础设施:加大城市道路、轨道交通等交通设施建设力度,提高城市交通承载能力。
优化交通管理:加强交通执法,规范交通秩序,提高道路通行效率。
推广绿色出行:鼓励市民选择公共交通、自行车等绿色出行方式,减少私家车出行。
优化停车资源:加大停车场建设力度,提高停车资源利用率。
济南汽车挂牌数量的持续攀升,既反映了城市经济的繁荣,也带来了诸多挑战,面对这些问题,济南市政府及相关部门应积极应对,优化城市交通环境,提高市民出行质量。